ICD校区所在的城市在法国最佳大学城排名中竟然排......
编辑:ICD国际MBA
发布时间:2020-09-18
法国最佳求学城市是哪里?这是所有的学生在选择法国学校的时候几乎都会问的一个问题。《Le Figaro》首次发布了法国最佳大学城排名。接下来就和小编一起来看看这个排名吧~
法国最佳求学城市是哪里?这是所有的学生在选择法国学校的时候几乎都会问的一个问题。《Le Figaro》首次发布了法国最佳大学城排名。接下来就一起来看看这个排名吧~



ICD校区所在的城市在法国最佳大学城排名
在这版榜单中,共有40座城市入榜,基本涵盖了主要的高等院校(综合大学、商学院、工程师学院、艺术院校等)所处的法国大中型城市。
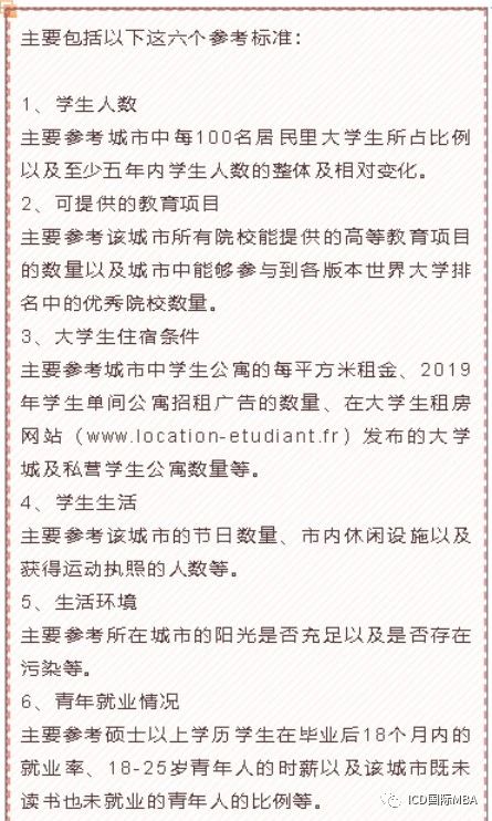
主要包括以下这六个参考标准:

ICD校区所在的城市在法国最佳大学城排名
亮点解读
本次榜单综合排名前十的城市依次是:图卢兹,里昂,南特,格勒诺布尔,艾克斯-马赛,南锡,波尔多,巴黎,昂热和雷恩。
图卢兹Toulouse,排名第一!
图卢兹名列榜首,这要归功于其课程教育的广泛性,众多的节日,以及获得硕士学位后的就业情况!该市为学生做出了很多努力:例如,降低城市共享单车,体育设施(体育馆和运动场)的价格……就业方面也很有利,因为图卢兹是Airbus总部所在地。全球一半以上客机是由Airbus制造的!

ICD校区所在的城市在法国最佳大学城排名
ICD盛情邀请每位获得毕业资格的学子参加图卢兹校本部3月份举办的一年一度的毕业典礼。来自全世界的学生将欢聚在一起,度过浪漫温馨的师生聚会。

AACSB商业会员
ICDE会员机构
ACE会员
粤公网安备44030502005513号